
Як зробити імпульсний паяльник від 12 і 220 Вольт
Імпульсні паяльники користуються величезною популярністю серед радіоаматорів. Тонке мідне жало, і миттєве розігрів паяльника, дозволяють швидко паяти різні компоненти на платах.
При цьому, імпульсний паяльник відрізняється невибагливістю до харчування. Він може працювати від звичайного трансформатора, що понижує, на 12 Вольт або від 220 Вольт.
Сьогодні у продажу можна придбати різні моделі імпульсних паяльників. Однак, хто любить майструвати щось своїми руками, можуть зробити імпульсний паяльник самі, з понижуючого трансформатора.
У ньому вторинна обмотка намотується більш товстим дротом. Її кінці підведені до тонкого мідного жалу паяльника. Загалом пропоную ознайомитися з найпростішою схемою імпульсного паяльника, який можна зробити своїми руками.
Як зробити імпульсний паяльник своїми руками
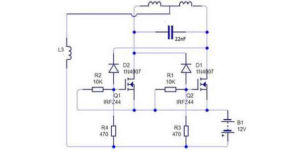
Для виготовлення імпульсного паяльника знадобиться невеликий феритовий сердечник і мідний дріт завтовшки 2 мм. Потрібно буде намотати 12 витків дроту на феритовий сердечник. Кінці дроту необхідно зачистити та залудити. Вони знадобляться надалі для підключення паяльника.

Далі необхідно зібрати схему, що складається з наступних компонентів:
- Резистори (2 шт. на 470 Ом та 2 шт. на 10 кОм);
- Випрямні діоди 1N4007 (2 шт.);
- Польові транзистори IRFZ44 (2 шт.);
- Один конденсатор на 22 НФ.
Також знадобиться кнопка включення, один роз’єм для підключення штекера від блока живлення на 12 Вольт та металеві клемники. Як жала паяльника можна використовувати тонку мідну дроту або скріпку.

Польові транзистори, оскільки можуть сильно перегріватися, обов’язково потрібно встановлювати на радіатори охолодження. Потім до компонентів схеми необхідно буде припаяти раніше виведені обмотки трансформатора та конденсатор.

Також потрібно не забути встановити кнопку живлення імпульсного паяльника та роз’єм для підключення живлення. Для зручності імпульсний паяльник найкраще встановити у саморобному корпусі, який захищатиме схему від механічного пошкодження.
Варіант імпульсного паяльника з понижувального трансформатора
Якщо є вже готовий трансформатор, що понижує, потужність якого становить від 50 до 150 Вт, то його можна використовувати в якості основи для виготовлення імпульсного паяльника. Для цього з понижуючого трансформатора необхідно повністю видалити вторинну обмотку. Первинна обмотка залишається без змін.

Далі необхідно буде намотати нову вторинну обмотку, кінці якої стануть висновком підключення жала. Якщо використовувати цих цілей мідну шину, її кінці можна відразу ж пристосувати ролі жала. Не варто вдаватися до розрахунку кількості витків вторинної обмотки трансформатора, краще вибрати товстий мідний провід.
Для цих цілей цілком підійде мідна шина або провід від 6 до 10 квадратів. При намотуванні вторинної обмотки обов’язково слід стежити, щоб витки дроту не стикалися друг з одним.